New Logo

Proposal-0004

Date

May 3, 1999

Proposer

Wichert Akkerman[leader@debian.org]

Seconds

Unnecessary

Text

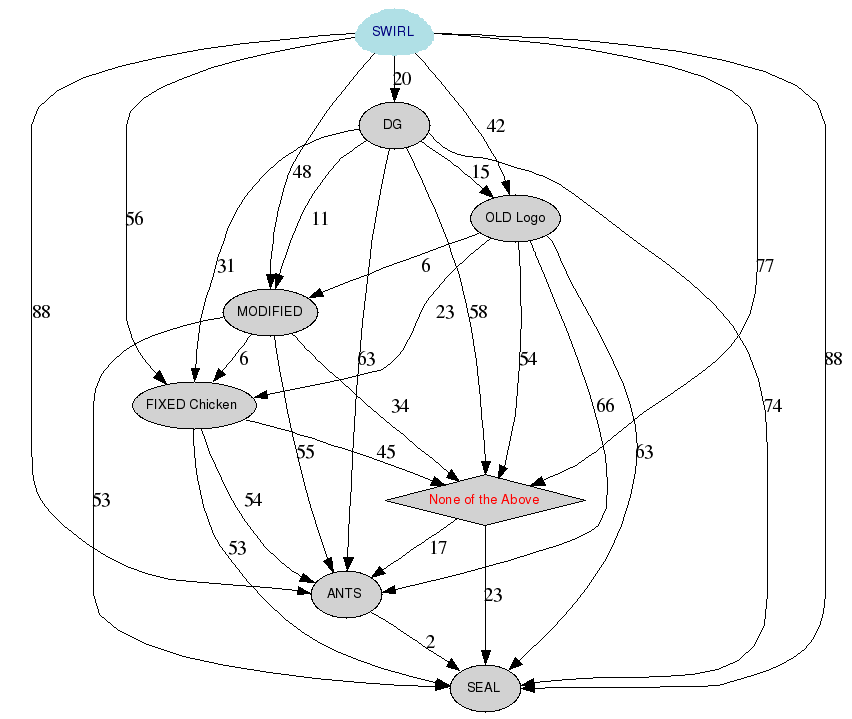
We choose a new set of logos by General Resolution

Choices

ants jeannete
swirl raul
seal villante
postscript version <dead link to http://master.debian.org/~gecko/vote/seal.ps>
old logo chicken
fixed chicken chicken2
DG dg
Modified swirl Same as the part of SWIRL that has no vase. The official and general versions are distinguished by the text "debian" or no text and "official debian" or "official"

Amendments

Seconded accepted by proposer

Seconded awaiting vote
(none)
Needing Seconds
(none)

Quorum

With 509 developers, Q=22.56 making a quorum of 68

Minimum Discussion

Wichert Akkerman can call for vote anytime after May 17th.

Forum

Discussion is on the debian-vote list.

Outcome

The winner is the Swirl Look here for the details.

Graphical rendering of the results